I. The Public Prosecution Service of Canada – An Overview
The Public Prosecution Service of Canada (PPSC) was created on December 12, 2006 with the coming into force of the Director of Public Prosecutions Act, Part 3 of the Federal Accountability Act. The PPSC is an independent prosecution service, whose main objective is to prosecute offences under federal jurisdiction in a manner that is independent of any improper influence and that respects the public interest.
Mandate
The mandate of the PPSC is set out in the Director of Public Prosecutions Act. The Act calls on the Director of Public Prosecutions (DPP) to:
- initiate and conduct federal prosecutions;
- intervene in proceedings that raise a question of public interest that may affect the conduct of prosecutions or related investigations;
- issue guidelines to federal prosecutors;
- advise law enforcement agencies or investigative bodies on general mattersrelating to prosecutions and on particular investigations that may lead to prosecutions;
- communicate with the media and the public on all matters respecting the initiation and conduct of prosecutions;
- exercise the authority of the Attorney General of Canada in respect of private prosecutions;
- exercise any other power or carry out any other duty or function assigned by the Attorney General of Canada that is compatible with the office of the Director;
- initiate and conduct prosecutions under the Canada Elections Act; and
- act, when requested by the Attorney General of Canada, in matters under the Extradition Act and the Mutual Legal Assistance in Criminal Matters Act.
When carrying out these statutory responsibilities, the DPP is the Deputy Attorney General of Canada. The Director of Public Prosecutions Act empowers the DPP to act independently in respect of federal prosecutions. With the exception of Canada Elections Act matters, the Attorney General of Canada can issue a directive to the DPP in respect of a prosecution or assume conduct of a prosecution, but must do so in writing and a notice must be published in the Canada Gazette. To assist the Attorney General in deciding whether to give direction or assume conduct, the DPP must inform the Attorney General of any prosecution or planned intervention that may raise important questions of general interest.
Most of the responsibilities of the DPP are carried out by federal prosecutors employed by the PPSC or retained as private-sector agents by the DPP. Whether staff counsel or private-sector agents, all federal prosecutors work pursuant to delegations issued by the DPP under the Director of Public Prosecutions Act.
Assignments and Directives
In 2008-2009, no assignments or directives were issued by the Attorney General of Canada to the DPP. The PPSC continued its work in developing a set of best practices for prosecuting fraud involving governments, which was the subject of an assignment from the Attorney General in February 2007. This will be completed in 2009-2010.
Roles and Responsibilities
The PPSC provides prosecution-related advice to law enforcement agencies across Canada and prosecutes offences within federal jurisdiction. Approximately 50 federal statutes contain offences in respect of which the PPSC undertakes these roles.
In all provinces and territories, except Quebec and New Brunswick, the PPSC is responsible for prosecuting all drug offences under the Controlled Drugs and Substances Act, regardless of which police agency investigates the alleged offences. In Quebec and New Brunswick, the PPSC prosecutes only those drug offences investigated by the Royal Canadian Mounted Police.
In all provinces and territories, the PPSC prosecutes violations of federal statutes such as the Income Tax Act, the Fisheries Act, the Excise Act, the Customs Act, the Canadian Environmental Protection Act, and the Competition Act, as well as conspiracies and attempts to violate these statutes.
In the three territories, the PPSC is responsible for prosecuting all Criminal Code offences. In the provinces, the PPSC has jurisdiction to prosecute a limited number of Criminal Code offences, including those related to terrorism, criminal organizations, money laundering, proceeds of crime and fraud. Under arrangements with the provinces, the PPSC may also prosecute Criminal Code offences that are otherwise within provincial jurisdiction when the accused also faces charges within federal jurisdiction.
The PPSC is not an investigative agency. The independence of law enforcement agencies from prosecutors is well established in Canada and is considered an important aspect of the administration of justice. The PPSC conducts a prosecution when a charge of violating federal law has been laid by an investigative or law enforcement agency, following an investigation. Despite the independence of investigators and prosecutors, cooperation between the two is recognized as essential. As a result, the PPSC often provides legal advice and assistance to investigators at the investigative stage and at times works closely with them.
In addition to providing advice and conducting prosecutions, the PPSC performs a number of other key roles in the criminal justice system, including:
- participating in multidisciplinary integrated enforcement teams with members of partner organizations;
- applying for various types of judicial authorizations to enable the police to carry out their investigations lawfully, including wiretap applications and applications for special search warrants and restraint orders;
- performing legal, financial, and strategic risk assessments and developing plans for managing the prosecution of megacases; and
- acting as a centre of expertise for criminal law,and providing the prosecutor’s perspective on the development of amendments to federal statutes relevant to the criminal justice system.
Role of the Prosecutor
Prosecutors play a key role in the Canadian criminal justice system. Much is expected of them by the courts and by the public. They must see that all cases deserving of prosecution are brought to trial and prosecuted with diligence and fairness. They must be of absolute integrity, above all suspicion of favouritism and must exercise the considerable discretion bestowed on them fairly, in good faith, and without any consideration of the political implications of their decisions. Their role is not to win convictions at any cost, but to put before the court all available, relevant, and admissible evidence necessary to enable the court to determine the guilt or innocence of an accused.
About the Organization
As of March 31, 2009, the PPSC had 834 employees across Canada – the majority of whom were prosecutors. In addition to staff prosecutors, the PPSC retained the services of 704 private-sector lawyers as agents.
With Headquarters in Ottawa, the PPSC maintained a network of 16 offices across Canada. Some PPSC staff prosecutors were also co-located with the Competition Bureau in the National Capital Region and with integrated enforcement teams across Canada.
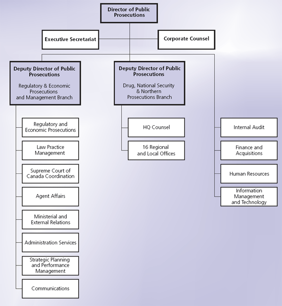
Current Organizational Structure

Partners
Department of Justice Canada
While the PPSC is an independent organization, it maintains a close and cooperative relationship with the Department of Justice Canada. PPSC prosecutors consult Justice counsel in areas such as human rights law, constitutional law, Aboriginal law and public law. Such consultations do not impinge on the independence of PPSC prosecutors.
The PPSC continues to rely on the Department of Justice for a number of transactional administrative services. On March 23, 2009, the PPSC and the Department of Justice signed a Memorandum of Understanding to formalize the provision of these services.
In Canada’s territories, the PPSC provides transactional administrative services to the Department of Justice. The organizations are currently developing the terms of an agreement to formalize this arrangement.
Investigative Agencies
An important aspect of the PPSC’s mandate is the provision of advice to law enforcement agencies during their investigations. The early and ongoing involvement of prosecutors, both during major investigations and in the implementation of national enforcement programs, helps ensure that the police and other investigative agencies benefit from legal advice to decide how best to enforce the law.
During 2008-2009, the PPSC worked with investigative agencies, including the RCMP and other police forces, as well as federal departments and agencies such as the Canada Revenue Agency, the Competition Bureau, the Canada Border Services Agency, Fisheries and Oceans Canada, Environment Canada, and Health Canada.
PPSC counsel provided advice on such issues as the disclosure required by law and assisted in obtaining key evidence-gathering orders, such as wiretap authorizations and orders to produce evidence.
Provinces
The federal and provincial governments share jurisdiction over criminal prosecutions. This makes cooperation and coordination essential to the effective enforcement of the law. One method used to ensure effective enforcement is “major-minor
” arrangements. Under these arrangements, the prosecution service responsible for prosecuting the “major
” charge faced by an accused prosecutes the “minor
” one as well. Thus, the PPSC may prosecute a Criminal Code offence that is within provincial jurisdiction with the consent and on behalf of a provincial attorney general where it is related to a federal charge, usually a drug charge. In the same vein, provincial prosecution services may prosecute drug charges where the major offence is found in the Criminal Code.
- Date modified: